GoogleNetv4:Inception-ResNet and the Impact of Residual Connections on Learning
在 GoogleNetv3 的基础上融 ResNet 的残差思想,设计了多种 block
什么是 GoogleNetv4?
![]()
- GoogleNetv3 基础上融 ResNet,设计出 Stem、Inception-A、Inception-B、Inception-C、Reduction-A、BInception-C 等模块,然后通过堆叠这些模块完成网络的构建
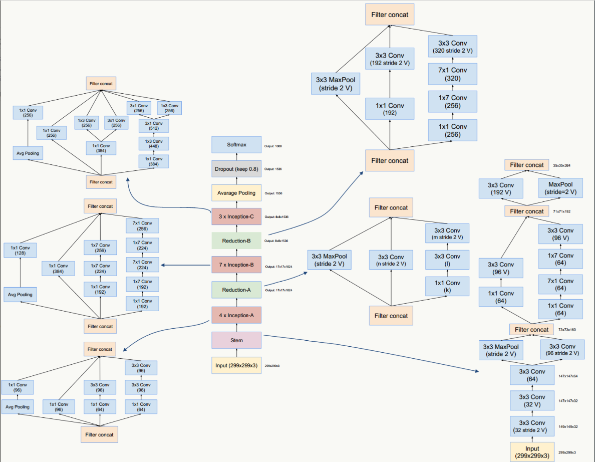
GoogleNetv4 的网络结构?
![]()
- 又称 Inception-v4,由 6 大模块组成,包 StemInception-A、Inception-B、Inception-C blockReduction-A、Reduction-B,共计 76 层
GoogleNetv4 的 Stem 模块?
![]()
- Stem 模块专门用于 GoogleNetv4 的开始部分
GoogleNetv4 的 Inception-A、Inception-B、Inception-C block?
![]()
- Inception block 结合残差连接,设计了 3 种 block
GoogleNetv4 的下采样模块 Reduction-A、Reduction-B?
![]()
- 通过 stride 控制不同卷积的下采样水平
GoogleNetv4 的损失函数?
- 一般分类损失使交叉熵损失 (CrossEntropyLoss)



