YOLOv6:A Single-Stage Object Detection Framework for Industrial Applications
YOLOv6 基于 RepVGG 设计了可重参数化、更高效的骨干网络
什么是 YOLOv6?
![]()
- 1)受到硬件感知神经网络设计思想的启发,基于 RepVGG 设计了可重参数化、更高效的骨干网络 EfficientRep、RepPAN
- 2)优化设计了更简洁有效 YOLOv6 的解耦头,在维持精度的同时,进一步降低了一般解耦头带来的额外延时开销
- 3)在训练策略上,我们采用 Anchor-free 无锚范式,同时 SimOTA 标签分配策略、SIOUloss 边界框回归损失来进一步提高检测精度
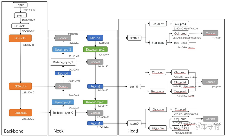
YOLOv6 的网络结构?
![]()
- 1)受到硬件感知神经网络设计思想的启发,基于 RepVGG 设计了可重参数化、更高效的骨干网络 EfficientRep、RepPAN
- 2)优化设计了更简洁有效 YOLOv6 的解耦头,在维持精度的同时,进一步降低了一般解耦头带来的额外延时开销
YOLOv6 的解耦头?
![]()
- YOLOv5 检测头是通过分类和回归分支融合共享的方式来实现的,而 YOLOX 的检测头则是将分类和回归分支进行解耦,同时新增了两个额外的 3x3 的卷积层,虽然提升了检测精度,但一定程度上增加了网络延时
- 在 YOLOv6 中,采用了解耦头结构,并对其进行了精简设计。采用 Hybrid Channels 策略重新设计了一个更高效的解耦头结构,在维持精度的同时降低了延时,缓解了解耦头中 3x3 卷积带来的额外延时开销
什么是 EfficientRep?
![]()
- 基于以上 Rep 算子设计了一个高效的 Backbone。相比于 YOLOv5 采用的 CSP-Backbone,该 Backbone 能够高效利用硬件(如 GPU)算力的 同时,还具有较强的表征能力
什么是 RepPAN?
![]()
- 基于硬件感知神经网络设计思想,为 YOLOv6 设计了一个更有效的特征融合网络结构 RepPAN
- 基于 PAN 拓扑方式,用 RepBlock 替换了 YOLOv5 中使用的 CSP-Block,同时对整体 Neck 中的算子进行了调整,目的是在硬件上达到高效推理的同时,保持较好的多尺度特征融合能力
什么是 SimSPPF?
![]()
- YOLOv6 提出的模块,感觉 SPPF 只差了一个激活函数,简单测试了一下,单个 ConvBNReLU 速度要比 ConvBNSiLU 快 18%
YOLOv6 的 SimOTA 标签分配策略?
- 为了获得更多高质量的正样本,YOLOv6 引入了 SimOTA 动态分配正样本,进一步提高检测精度,YOLOv5 的标签分配策略是基于 Shape 匹配,并通过跨网格匹配策略增加正样本数量,从而使得网络快速收敛,但是该方法属于静态分配方法,并不会随着网络训练的过程而调整
- 在 YOLOX 中,OT 又简化为动态的 top-k 策略进行分配,也就是得到一个近似解的策略:动态样本匹配 (SimOTA)。YOLOv6 也沿用这个标签分配的方法
参考:





