随机梯度下降 - SGD
什么是随机梯度下降?
- 一种简单但非常有效的拟合线性模型的方法。当样本数量(和特征数量)非常大时,它特别有用
- 这些类 SGDClassifier 并 SGDRegressor 提供了使用不同(凸)损失函数和不同惩罚来拟合用于分类和回归的线性模型的功能。例如,与 loss=“log”,SGDClassifier 拟合逻辑回归模型,而与 loss="hinge" 它拟合线性支持向量机(SVM)
- 严格来说,SGD 只是一种优化技术,并不对应于特定的机器学习模型家族。这只是训练模型的一种 方式
1
2
3
4
5
6
7
8
9
10
11
12>>> from sklearn.linear_model import SGDClassifier
>>> X = [[0., 0.], [1., 1.]]
>>> y = [0, 1]
>>> clf = SGDClassifier(loss="hinge", penalty="l2", max_iter=5)
>>> clf.fit(X, y)
SGDClassifier(max_iter=5)
>>> clf.predict([[2., 2.]])
array([1])
>>> clf.coef_ # 模型参数
array([[9.9..., 9.9...]])
>>> clf.intercept_ # 偏移或偏差
array([-9.9...])
随机梯度下降的实用技巧?
对特征缩放很敏感,因此强烈建议对数据进行缩放。例如,将输入向量 X 上的每个属性缩放为 [0,1] 或 [-1,+1],或将其标准化为均值 0 和方差 1
1
2
3
4
5
6
7
8
9
10
11from sklearn.preprocessing import StandardScaler
scaler = StandardScaler()
scaler.fit(X_train) # Don't cheat - fit only on training data
X_train = scaler.transform(X_train)
X_test = scaler.transform(X_test) # apply same transformation to test data
# Or better yet: use a pipeline!
from sklearn.pipeline import make_pipeline
est = make_pipeline(StandardScaler(), SGDClassifier())
est.fit(X_train)
est.predict(X_test)找到一个合理的正则化项 α 最好使用自动超参数搜索来完成
什么是随机梯度下降 (SGD)?
- 随机梯度下降(SGD)是一种简单而高效的方法,用于在凸损失函数下拟合线性分类器和回归器,如(线性)支持向量机和 Logistic 回归。尽管 SGD 在机器学习界已经存在了很长时间,但在大规模学习的背景下,它最近才受到了相当多的关注
- 严格来说,SGD 只是一种优化技术,并不对应于一个特定的机器学习模型系列。它只是一种训练模型的方法
scikit-learn 中 ** 随机梯度下降 (SGD)** 分类方法 SGDClassifier 的使用?
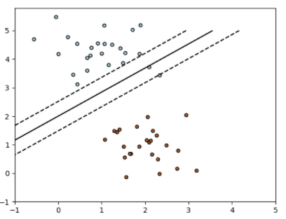
- SGDClassifier 类实现了一个普通的随机梯度下降学习程序,它支持不同的损失函数和分类惩罚。下面是一个用铰链损失训练的 SGDClassifier 的决策边界 (decisionboundary),相当于一个线性 SVM
![]()
- 与其他分类器一样,SGD 必须与两个数组相配合:一个形状为 X 的数组(n_samples, n_features),存放训练样本;一个形状为 Y 的数组(n_samples,),存放训练样本的目标值(类标签)
1
2
3
4
5
6
7
8
9
10
11
12
13
14
15
16
17>>> from sklearn.linear_model import SGDClassifier
>>> X = [[0., 0.], [1., 1.]]
>>> y = [0, 1]
>>> clf = SGDClassifier(loss="hinge", penalty="l2", max_iter=5)
>>> clf.fit(X, y)
SGDClassifier(max_iter=5)
# 预测数据
>>> clf.predict([[2., 2.]])
array([1])
>>> clf.coef_
array([[9.9..., 9.9...]])
# 偏移
>>> clf.intercept_
array([-9.9...])
# 到超平面的有符号距离
>>> clf.decision_function([[2., 2.]])
array([29.6...])
scikit-learn 中 ** 随机梯度下降 (SGD)** 分类方法 SGDClassifier 支持的损失函数?
- 合页损失 (铰链损失) (hinge loss)
- huber loss
- 逻辑斯谛损失 (Logistic Loss)
scikit-learn 中 ** 随机梯度下降 (SGD)** 分类方法 SGDClassifier 的参数惩罚?
- penalty=“l2”。对 coef_的 L2 准则惩罚。
- penalty=“l1”: 对 coef_的 L1 规范惩罚。
- penalty=“elasticnet”。L2 和 L1 的凸形组合;(1 - l1_ratio) * L2 + l1_ratio * L1
- 默认设置是 punice=“l2”。L1 惩罚会导致稀疏的解决方案,使大多数系数为零。弹性网 11 解决了 L1 惩罚在高度相关的属性中的一些缺陷
scikit-learn 中 ** 随机梯度下降 (SGD)** 分类方法 SGDClassifier 如何实现多分类?
- 下图说明了虹膜数据集上的 OVA 方法。虚线代表三个 OVA 分类器;背景颜色显示了由三个分类器引起的决策面
![]()
- SGDClassifier 通过将多个二元分类器以 “一个对所有”(OVA)的方案结合起来支持多类分类。对于每一个 K 类,都要学习一个二进制分类器,以区分该类和所有其他 K-1 类。在测试时,我们计算每个分类器的置信度分数(即到超平面的有符号距离),并选择具有最高置信度的类别
- SGDClassifier 通过 fit 参数 class_weight 和 sample_weight 支持加权的类和加权的实例
scikit-learn 中 ** 随机梯度下降 (SGD)** 分类方法 SGDRegressor 的使用?
1
2
3
4
5
6
7
8
9
10
11
12
13
14>>> import numpy as np
>>> from sklearn.linear_model import SGDRegressor
>>> from sklearn.pipeline import make_pipeline
>>> from sklearn.preprocessing import StandardScaler
>>> n_samples, n_features = 10, 5
>>> rng = np.random.RandomState(0)
>>> y = rng.randn(n_samples)
>>> X = rng.randn(n_samples, n_features)
>>> # Always scale the input. The most convenient way is to use a pipeline.
>>> reg = make_pipeline(StandardScaler(),
... SGDRegressor(max_iter=1000, tol=1e-3))
>>> reg.fit(X, y)
Pipeline(steps=[('standardscaler', StandardScaler()),
('sgdregressor', SGDRegressor())])
scikit-learn 中 ** 随机梯度下降 (SGD)** 分类方法 SGDRegressor 支持的损失函数?
- 平方损失 (MSELoss/L2Loss)
- huber loss
** 随机梯度下降 (SGD)** 的使用技巧?
- 随机梯度下降法对特征的缩放很敏感,所以强烈建议对你的数据进行缩放。例如,将输入向量 X 上的每个属性缩放为 [0,1] 或 [-1,+1],或将其标准化为均值 0 和方差 1。注意,同样的比例必须应用于测试向量以获得有意义的结果
- 寻找合理的正则化 (regularization) 项 α 最好使用自动超参数搜索,例如 GridSearchCV 或 RandomizedSearchCV,通常在 10.0**-np.arange (1,7) 范围内进行
** 随机梯度下降 (SGD)** 的数学描述?
- 给出一组训练实例,其中 和( 为分类),我们的目标是学习一个线性评分函数,模型参数为 和截距。为了对二元分类进行预测,我们只需看 的符号。为了找到模型参数,我们使正则化训练误差小化,其公式
- 其中 L 是衡量模型(错误)拟合的损失函数,R 是惩罚模型复杂性的正则化项(又称惩罚);α>0 是控制正则化强度的非负超参数

